Responsive Recipe Web App

Recipe app on laptop and mobile device screens
Project details

Project Overview

Nourish Ninja is a recipe web app that provides fast, nutritious and delicious meals for time poor, health conscious foodies.

Nourish Ninja’s key features include being able to filter through recipes based on cooking time, ingredients on hand and user ratings. Users can also add items to a shopping list, which they can share with others, for quick shopping experiences.

The Problem

Each year, month and week seems to go by faster than the last. Due to the many pressures of today’s hectic world, we tend to get easily overwhelmed and the first thing to suffer is our own health and well-being. People seem to have less time in their busy schedules to prepare tasty and healthy meals for themselves and their families.

Couple cooking in the kitchen

The Solution

Design an app that simplifies meal prep for users by offering them the following key features:

The Design Process

We adopted the five step Design Thinking Process, in order to a develop a user-centric solution to the problem.

Discover, define, ideate phases of design process Design and testing phase of design process
Smoked salmon appetizer

Discover

Competitive Analysis

In the discovery phase, we undertook a competitive analysis of two competitor recipe apps on the market (My New Roots and Forks over Knives), to better understand the market. We performed a SWOT analysis on each of them, to gauge where we could fit in.

Competitive analysis table Competitive analysis table
Lady adding seasoning to a tall pot

User Research

We then undertook user research to determine the target audience for the recipe web app.


Through a series of structured questions, we wanted to interpret what motivated our users to utilise recipe apps and exactly how/when they used them, as well as, what they loved about them.


Research Learning Spiral

In order to understand who our target users would be and how they would engage with our product, we performed a Research Learning Spiral. This entailed interviews with three users.

Mobile screen depicting home screen of recipe app

Hypothesis

Time poor cooks favour quick meals over nutritious and tasty ones, as the latter take much longer to prepare.


Interviews

The aim of our interviews was to highlight users’ wants, needs and specific pain points, to tailor the app for them.

KEY INSIGHTS

Frustrations

  • Meal planning apps that did not pre-populate with recipes
  • Ads that disrupted the flow of meal prep
  • Complicated recipes with long prep times
  • Our busy Mum found the idea of meal planning for the whole week too overwhelming

Needs

  • Quick, easy and nutritious meals
  • Tasty recipes with high user ratings
  • Instructional videos/phots
  • Screen on mode during prep
  • Ingredient quantities listed in method
  • Meals that could be made in bulk
Salad in a jar

Define

User Personas

From the user interview data, we were then able to develop three user personas to identify our target audience in the define phase of our journey.


We were able to define that our target user would:
User Persona data

The goal of the project was to create a unique solution in the recipe app market for time poor cooks. In order to achieve this, we developed a Minimum Viable Product (MVP) document, outlining all the key criteria or JOBS TO BE DONE (JBTD), for our stakeholders.


MVP Objective

To allow time poor users quick access to simple and nutritious recipes, using good filtering options, with transparent prep times and clear health ratings, in order to maintain a healthy lifestyle. To create a business focussed alternative to other recipe web apps.


Hypothesis

Time poor cooks want nutritious and tasty meals, not just quick unhealthy options. We will know this to be true when our quantitative measures track that quicker recipes with a higher health star rating, are being downloaded/shared/favourited at a higher rate, over slower, less nutritious ones. We plan to add extra features like a conversion tool and a screen on feature to improve our users’ efficiency rates.


However, for the launch, we will focus on including simple recipes, good filtering options, prep times and nutritional information/health ratings of recipes, as these seem to be core needs for our users and will keep our diverse global audience happy.


Jobs To Be Done (JTBD)


People eating at the table

Ideate

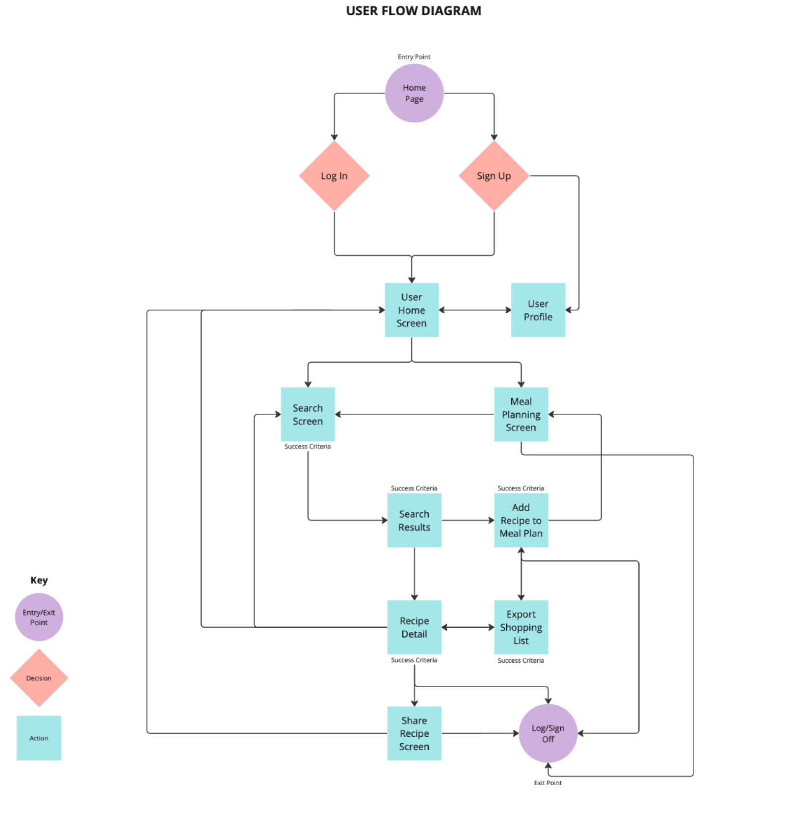
User Flows

After collating all our valuable data from our MVP document, such as our JTBD, it was time for us to highlight the user journey and create user flows during our ideate phase.

User flow diagram
Lady cooking at the stove

Rapid Paper Prototyping

Once we had mapped the user journey, we then undertook Rapid Paper Prototyping with a Crazy 8s Exercise to create low fidelity wireframes of our screens.

Sketch of paper prototypes

Design

Mid/High Fidelity Wireframes

During the design phase, we then created mid and high fidelity wireframes for our designs, in Figma.

Mid Fidelity Wireframes
Person cutting a red cabbage

Responsive Design

After the initial round of mobile wireframes, we went on to create Responsive Design for both tablets and desktop.

Recipe app screens shown across desktop, laptop, tablet and mobile devices

Test

Usability Testing

Usability testing was undertaken with three users, both early on and at the end, to help refine design choices, as well as, the functionality of the app.


From our results, we were able to identify the vital need for a search icon to be placed on each screen, clearly visible to users, as opposed to being located within the hamburger menu. This improved usability exponentially. Testing also highlighted the need for our users to have great filtering options within the app, to improve their efficiency rates.

Lady in kitchen cooking

Final UI Design

After many rounds of testing and iteration, these were our final screen designs.

Final recipe app mobile screens

Reflection

Early wireframe testing was the best decision we could have made for this project. It allowed us to pick up a vital flaw in our design, a missing search icon on the home screen, which greatly improved the usability of the recipe web app. We will definitely implement this in all future UX journeys.


We failed to include enough written detail in our exploratory rapid sketches, during the Crazy 8s exercise and next time we will definitely add more detail in, so that usability testing goes a bit more smoothly, as well.


As this was our first comprehensive UX case study, overall, we think the design turned out quite clean and is easy to navigate but we would like to focus on implementing more creative elements or styles, next time, to further improve our designs.

Recipe app screen on laptop device resting on a table

Thank you for your time.


'Nourish Ninja' by Jarusha Nolan


Let's Connect!