Restore Native Mindfulness App

Mindfulness app mobile device screens
Project details

Project Overview

Restore is a mindfulness app targeted at users who need some balance in their lives. It embodies the rhythm of nature with calming playlists, audio books, meditations and all types of yoga to help you de-stress, fall asleep and re-centre.


Learn the art of meditation, begin to master yoga or just develop tools and tricks to ensure your wind down bedtime routine is optimal. Let us guide you to inner balance.

Lotus flower floating in water

The Problem

The stress of today’s busy world takes it toll on us and as a result we quickly lose interest in practicing mindfulness ourselves as well as being mindful of others. Unfortunately the fist thing that takes a back seat is our well-being, due to a build up of anxiety and stress from our myriad of work, family and social stressors.


Restore is here to help you make a shift by putting mindfulness at the forefront.

Mobile screen showing yoga pose

The Solution

Design an app that harnesses well-being for users by offering them the following key features:

Woman meditating

The Design Process

We adopted the five step Design Thinking Process, in order to a develop a user-centric solution to the problem.

Discover, define, ideate phases of design process Design and testing phase of design process
Zen pattern in the sand

Discover

Competitive Analysis

In the discovery phase, we undertook a competitive analysis of two competitor mindfulness apps on the market (Meditopia and Calm), to better understand the market. We adopted the features listed below, from the two apps, that we thought would be beneficial and incorporated them into Restore.

Competitive analysis table Competitive analysis table

Define

Our Objective

We wanted to provide an outlet to harness mindfulness in today’s busy world. A place where people could come to when they felt stressed or anxious to re-balance their mind and body and re-centre their spirit, all in the one place. We hope to minimise stress, anxiety and poor sleep routines for our users.

Monk looking out over the horizon at sunrise

Target Users

From the analysis of competitors in the market, we were able to hone in on who our target users would be.


We were able to define that our target user would:

Person meditating

Ideate

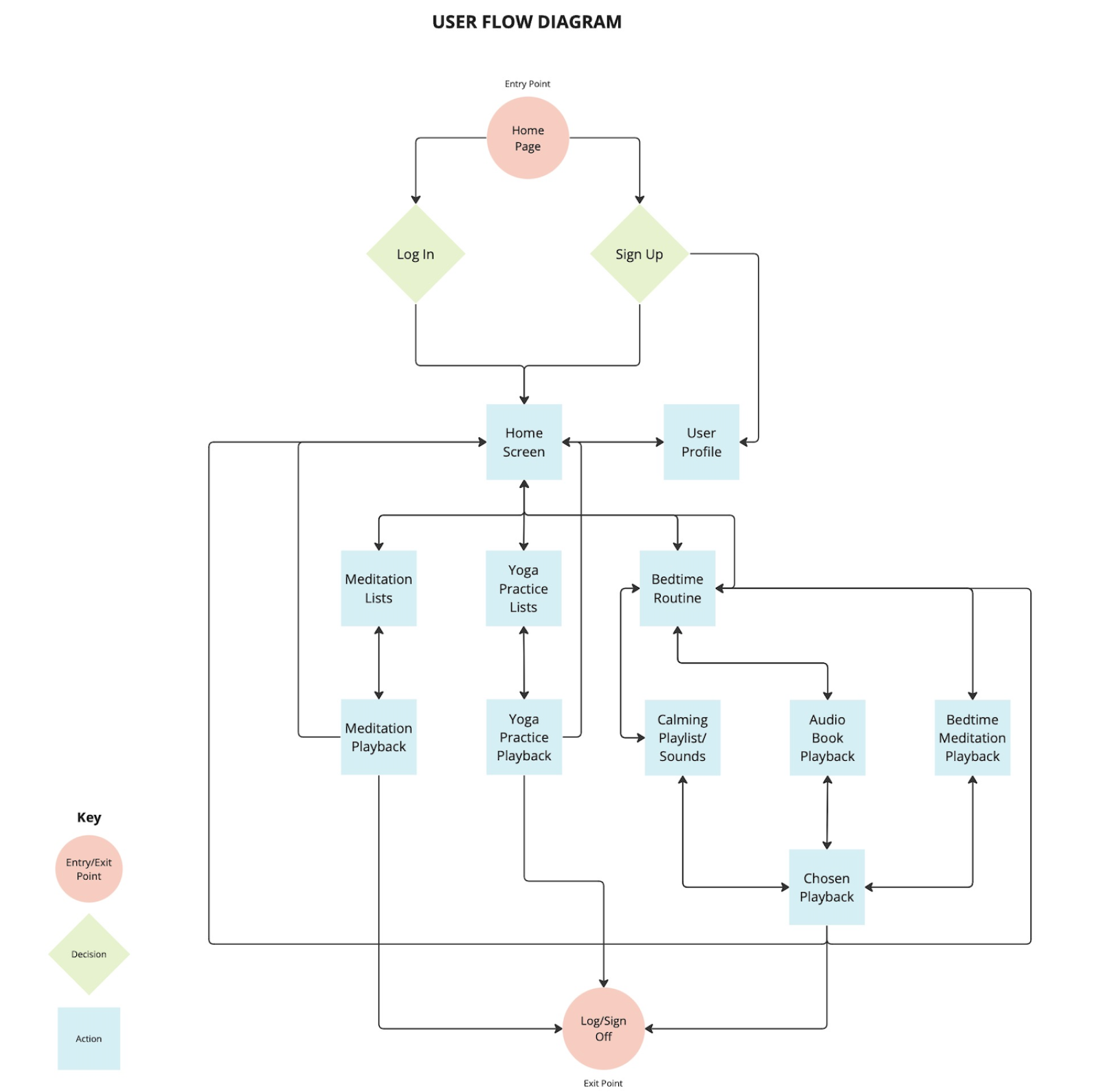
User Flows

After collating all our valuable data during our discover and define phases, we then went on to create user flows during the ideate phase.

User flow diagram
Lady doing a grounding yoga pose

Design

Low Fidelity Wireframes

During the design phase, we created low, mid and high fidelity wireframes for both iOS and Android platforms.

Low Fidelity iOS Wireframes
Low Fidelity Android Wireframes
Group practicing tai chi on the beach

Mid Fidelity Wireframes

After incorporating design features from other apps on the market, we then went on to build mid fidelity screens to further define the functionality of the app.

Mid Fidelity iOS Wireframes Mid Fidelity Android Wireframes
Lady sitting on rock at sunset

iOS Prototype

We then designed the first iOS prototype for Restore.


Android Prototype

Following on from iOS, we then proceeded to design the Android prototype for Restore.


Testing

User Testing

We moved on to user testing which was then undertaken with five users, three iOS and two Android users.


From our user feedback, we were able to further refine the design. This stage helped us to pick up minor details that we had overlooked and vastly improve the experience for our users.

Lady working on her computer

Reflection

In order for Restore to succeed in the market, we had to think about what we found comfort in when we were stressed out or anxious and we immediately sought out holistic approaches to incorporate into our app. That included meditations and sound bowl therapy; practicing yoga; listening to relaxing playlists or audio books, to inspire one on life’s journey and taking time to just soak up nature and breathe! We also wanted to include soothing background music within the app to further relax users and set the tone for calm.


One of the biggest challenges with this app was knowing how to keep it paired back, while still including essential features. We didn’t want users to be encountered with a cluttered UI and feel more anxious or off balance, as a result of using the app. However, we wanted them to be able to access meditations, audio books/playlists and be able to embrace yoga. In order to keep it paired back, we made a pros and cons list for all of our wish-list items and only those that heavily favoured the pros list, made the cut.


Our original objective was well covered within the Restore app and we truly believe it is a calming place where people can find balance in today’s busy world.


During a second iteration, we hope to include more interactivity within the app whereby users can add friends and set mindfulness targets and goals, together. Thereby, allowing to bolster the spirit within our community in a positive manner and ensure more users are taking time out to be mindful, not only for themselves but also of others.

Pebbles stacked on the beach

Thank you for your time.


'Restore' by Jarusha Nolan


Let's Connect!